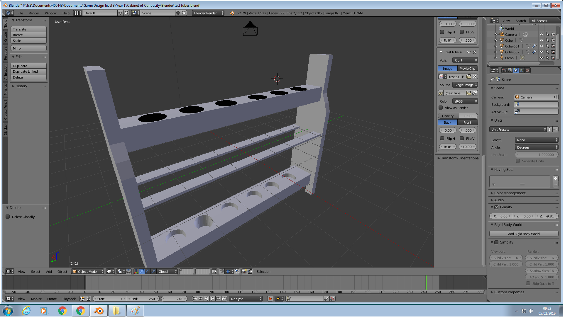
test tubes with holes scribblechalkevolve February 5, 2019February 5, 2019 Published by scribblechalkevolve View all posts by scribblechalkevolve Published February 5, 2019February 5, 2019